各有关单位、注册安全工程师从业者:
为深入贯彻《中华人民共和国安全生产法》,积极落实《注册安全工程师管理规定》(国家安监总局第11号令)、《关于印发注册安全工程师继续教育大纲(试行)的通知》(安监总培训〔2007〕266号)和《国家安全监管总局办公厅关于做好注册安全工程师恢复注册有关工作的通知》(安监总厅人事〔2017〕83号)等文件要求,进一步提升注册安全工程师的专业素养、业务能力与职业道德水平,紧跟建筑施工领域安全生产相关法律、法规、标准及政策的最新动态,强化安全管理实操技能与风险防控能力,满足注册安全工程师继续教育的相关要求,中国建设教育协会经研究决定,举办注册安全工程师(建筑施工方向)继续教育网络培训班。现将具体事宜通知如下:
一、培训对象
已取得注册安全工程师证书,需完成继续教育学分要求的从业人员;从事建筑施工安全管理、技术服务等相关工作,希望提升专业能力的相关人员。
二、培训目标
(一)帮助学员深入理解安全生产领域职业道德规范,增强责任意识与诚信素养。
(二)及时传达新颁布的建筑施工安全生产法律、法规、标准及政策,确保学员依法开展工作。
(三)提升学员在建筑施工安全管理、安全技术应用等方面的实操能力,熟练掌握风险分级管控、隐患排查治理等核心工作方法。
(四)通过典型案例分析与交流讨论,强化学员事故预防、应急处置及问题解决能力,保障工程安全生产形势稳定。
(五)确保学员完成规定学时培训并考核合格后,满足注册安全工程师继续教育备案要求。
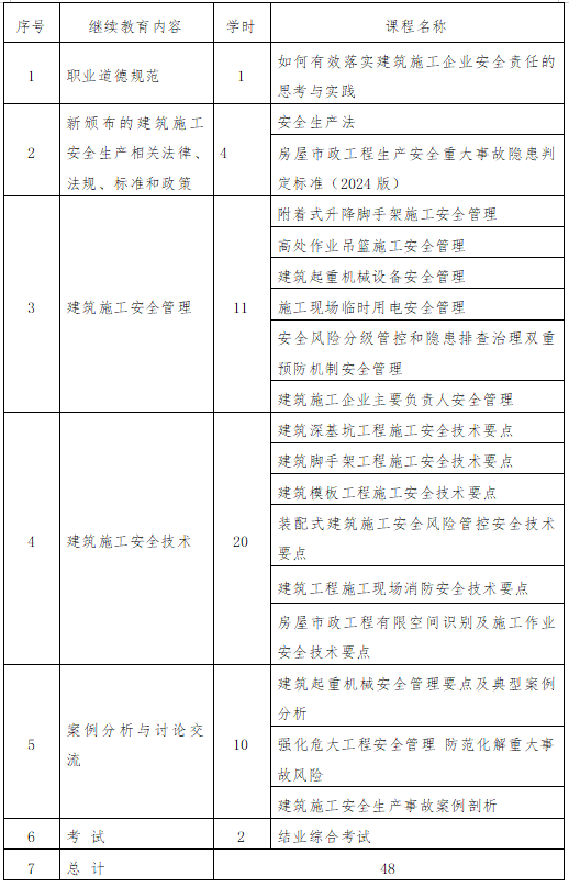
三、培训内容及学时安排
本次继续教育课程设置紧密结合行业实际需求,总计48学时,具体内容如下:

四、培训及考核方式
(一)培训方式
采用线上培训方式,学员登录筑众网(https://www.ccenec.com),按照设置的培训课程进行学习。
(二)考核方式
培训结束后,参加考试。考试内容覆盖全部培训课程重点知识,学员需在规定时间内完成答题,考核合格者方可获得继续教育合格证明。
五、培训费用
本次继续教育收费标准为协会会员单位(个人)1600元/人、非会员单位(个人)1800元/人,费用包含在线培训、课程资源、在线考试、证书制作及备案等相关费用。
六、证书与继续教育备案
学员完成全部课程学习并通过考核后,由中国建设教育协会统一颁发继续教育合格证明,该证明将作为注册安全工程师延续注册、资格复核的重要依据。
七、报名事宜
(一)扫码报名

报名链接:https://f.wps.cn/g/GZHt8ps4/
(二)报名材料
1.本人身份证扫描件、注册安全工程师证书扫描件
2.近期一寸免冠电子照片(蓝底)。
八、联系方式
联系人:于春生 13910827865(同微信)
丁 乐 13911578826(同微信)
赵争争 13521472165(同微信)
中国建设教育协会
2026年3月9日