各有关院校、行业协会、企业单位:
为深入贯彻落实教育部《关于深化职业教育教学关键要素改革的意见》(教职成〔2026〕1 号)精神,紧扣职业教育“新专业、新课程、新教材、新教师、新基地”改革部署,顺应土木建筑行业智能建造、绿色低碳、城市更新转型发展大势,精准对接行业高端技能人才需求,中国建设教育协会于2026年4月17日-4月19日举办“土建类专业人才培养体系创新、产教融合高质量发展”研讨会,会议旨在加快推进教育教学数字化改革,聚力培育高水平教学标志性成果,进一步优化人才培养方案、深化产教融合协同育人、全面提升土建类专业建设质量。现将有关事项通知如下:
一、会议主题
土建类专业人才培养体系创新、产教融合高质量发展
二、组织单位
主办单位:中国建设教育协会
承办单位:中国建设教育协会教育技术专业委员会
浙江广厦建设职业技术大学
协办单位:东阳市住房和城乡建设局
浙江建投智能建造有限公司
浙江大学建筑设计研究院有限公司
浙江宏信建设有限公司
海南科技职业大学
南昌职业大学
河北科技工程职业技术大学
泉州职业技术大学
上海卓越睿新数码科技股份有限公司(智慧树网)
杭州建研科技有限公司
品茗科技股份有限公司
广联达科技股份有限公司
三、会议时间与形式
会议时间:2026年4月17日——2026年4月19日
会议地点:浙江广厦建设职业技术大学(江北校区)
四、参会对象
全国应用型本科、职业本科院校校领导、教务处长、二级学院院长及专业负责人;土木建筑类教学指导委员会专家、行业协会、协会领导;建筑、房地产、智能制造等领域企业高管、技术总工、人力资源负责人;对土木建筑领域垂类大模型、数字化教学资源库建设感兴趣的研究人员与教师。
五、会议目标与主要内容
(一)会议目标:汇聚权威专家,紧跟行业前沿,展示实践成果,搭建交流平台,共研职业本科教育赋能建筑产业高质量发展思路与方案。
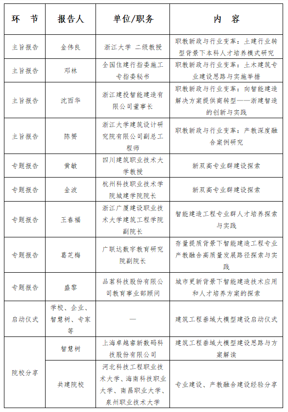
(二)主要内容安排

六、活动费用及报名方式
(一)会议费用:为保障会议质量与后续服务,本次会议收取会务费 500元/人。会后由中国建设教育协会开具发票,请会议前三天汇款到以下账号。
户 名:中国建设教育协会
开户银行:工行北京百万庄支行
银行账号:0200001409014452570
行 号:102100000144
(二)报名方式:请于2026年4月15日前,扫描下方二维码或访问报名链接填写参会信息。

(三)住宿安排:本次会议协议酒店为东阳市海天大酒店(东阳市中山北路与江滨北街交叉口东120米)
注意事项:本次会议住宿、用餐由承办方统一安排,费用自理。
(四)交通指引
1.横店高铁站—金义东轻轨横店高铁站—人民路B口,打车至海天大酒店或广厦大学江北校区。
2.义乌高铁站—W752到金义东轻轨凌云站—人民路B口,打车至海天大酒店或广厦大学江北校区。
3.义乌机场—(打车或公交)至金义东轻轨凌云站—人民路B口,打车至海天大酒店或广厦大学江北校区。
七、联系方式
中国建设教育协会教育技术专业委员会
白老师 18991296113
会务咨询:刘老师 13566925372
合作洽谈:王老师 13566986952
酒店咨询:陈经理 13750998979
我们诚挚邀请各有关单位派员参会,共同为推动建筑行业转型升级与职业本科教育高质量发展贡献力量!
中国建设教育协会
2026年4月3日